复旦大学附属中山医院(以下简称“中山医院”)始建于1937年,为纪念中国民主革命的先驱孙中山先生而命名,是中国人创建和管理的最早的大型综合性医院之一。医院是国家卫生健康委预算管理单位,国家发展改革委首批综合类国家医学中心建设单位,国家卫生健康委公立医院高质量发展试点单位。医院是复旦大学附属综合性教学医院,是教育部、国家卫生健康委与上海市人民政府共建共管医院,也是上海市第一批三级甲等医院。
建优建强人才队伍。建院至今,共有中国科学院院士3人,中国工程院院士2人。现有省部级及以上人才项目300余人次,有博导和硕导近400人次。目前在册职工6000余人,其中聘任高级职务800余人。
医疗服务优质高效。医院本部占地面积10.9万平方米,核定床位2005张,设有74个业务机构、163个亚专科,充分满足患者多层次、多样化的诊疗需求。医院锚定医疗领域的科技前沿,成功开展亚洲首例机器人辅助活体肝脏移植、世界首例聚合物瓣膜经皮主动脉瓣置换术等尖端技术。
在深化公立医院改革和大力推进医联体建设的大背景下,中山医院利用强大的综合实力,使优质医疗资源辐射到更广大地区,造福一方人民。除本部外,医院有9个分支机构:佘山院区、青浦新城院区(在建)、厦门院区、闵行梅陇院区、青浦分院、徐汇医院、闵行分院、金山分院、吴淞医院。
推进国家医学中心建设。2023年12月18日,中山医院综合类国家医学中心建设项目正式开工。医院将新建上海国际医学科创中心工程、青浦新城院区一期工程,围绕生物医药领域的“卡脖子”和“临门一脚”问题开展技术攻关,铸造卫生健康领域的“国之重器”。
医院综合竞争力 全国三级公立医院绩效考核: 连续5年获得最高评级A++ 中国医院科技量值综合排名: 连续4年全国第3名,连续5年上海市第1名 申康市级医院院长绩效考核: 连续4年上海市综合类医院第1名 学科、教学、研究 学科综合实力出众。医院在心脏、肝脏、肾脏、肺脏、消化道、泛血管等领域的临床能力处于国内顶尖、世界先进水平。医院以优势学科辐射带动多个高质量的特色学科群协同并进,拥有心脏病全国重点实验室、国家临床医学研究中心—放射与治疗(介入治疗)中心、国家自然科学基金委基础科学中心—泛血管介入复杂系统、国家疑难病症诊治能力提升工程—心脑血管疾病、国家工程研究中心—免疫治疗(筹)等多个高能级科创/诊疗平台,有其他省部级等研究平台近50个。医院有国家及上海市重点学科与专科40余个,院内成立了近40个以疾病为中心的多学科临床诊疗中心。 医院构建了卓越医师培养体系,现有博士点18个,硕士点21个,复旦大学临床医学博士后流动站1个。拥有住院医师规范化培训基地21个(国家重点专业基地7个);专科医师规范化培训基地30个;是首批国家临床教学培训示范中心、首批国家住院医师规范化培训示范基地、首个国家级区域性全科医学师资培训示范基地、中国住院医师培训精英教学医院联盟成员单位、首批国家级继续教育基地(4个)、首批国家级远程继续医学教育机构。曾获得国家教学成果特等奖、上海市教学成果特等奖等荣誉。 科研创新成果丰硕。近十年获得国家科技重大专项、重点研发计划、国家自然科学基金等国家级项目1000余项,发表SCI论文8000余篇,多个高质量研究成果刊登在Cell、Nature、Lancet Oncology等国际顶级期刊。2022年以来,医院申请专利2250余项,授权近1200项,转化260余项。医院主办的英文期刊《临床癌症通报》(Clinical Cancer Bulletin)入选中国科技期刊卓越行动计划高起点新刊。医院在中国医院科技量值(STEM)综合排名中连续多年位列全国第三,上海第一。单位在《中国医院创新转化排行榜(2022)》中,专利转化量排名全国第二。 医院文化 新时代医院的竞争是文化的竞争、人才的竞争。医院一直注重文化的培育、发展和传承,努力建设良好的文化管理平台,重视医护人员的综合素质培养,组织各种文化活动,关心医务人员自身发展的深层需求,提升职工的荣誉感、参与感、获得感,从而加强医院凝聚力,提升医院整体形象。中山医院连续七年荣膺中国医疗卫生机构“最佳雇主”称号。先后获得全国文明单位、全国五一劳动奖状等荣誉;连续多年获得上海市文明单位、上海市卫生系统文明单位。 上海市老年医学中心(以下简称“老年医学中心”)又名复旦大学附属中山医院闵行梅陇院区,是上海市政府推进实施健康中国战略和积极应对人口老龄化国家战略而建设的上海老年医疗护理服务体系中发挥引领作用的三级综合性医院,是上海市卫生健康领域重要战略布局。 中山梅陇院区位于上海市闵行区梅陇镇,总建筑面积约13万平方米,核定床位1000张,由复旦大学附属中山医院(以下简称“中山医院”)按同质化管理模式运营。主要管理团队和临床专家均为中山医院派驻。 老年医学中心秉承中山医院“一切为了病人”的中山精神,倡导“严谨、求实、团结、奉献、创新、关爱”的核心价值观,传承其严谨的医疗作风、精湛的医疗技术、优质的医疗服务和严格的科学管理等优良传统,突出老年特色,以老年常见重大疾病防治为中心,集治疗、康复、护理、教学、科研、公共服务、行业指导七大功能于一身,为社会提供全方位、全疾病周期的医疗、保健、预防服务。同时聚焦老年健康需求,延伸医疗服务内涵,努力探索医康养相结合的老年健康服务支撑体系,为全市老年人的健康保驾护航。 老年医学中心学科设置齐全,基本平移中山医院所有学科,同时以老年泛血管疾病、老年神经精神障碍和功能康复、老年运动衰老与功能退变、老年免疫障碍、老年代谢障碍五大领域为研究重点,充分依托复旦大学上海医学院和中山医院学科人才优势,整合资源,优势共享,努力打造国际一流的老年医学中心。 老年医学中心环境优美、流程便捷,设施设备先进齐全,拥有正电子发射型计算机断层扫描系统(PET-CT)、SPECT-CT、MR、CT、杂交手术室等各类大型医疗设备。院区设施温馨,合理,时时处处可见安全、便捷就医的小细节。 上海市老年医学中心自2023年10月22日正式开张运行以来,医院在党建引领、临床医疗、学科建设、人才培养、科研创新、医院管理、社会服务和后勤保障等方面取得了初步成效。医院目前已开设37个科室、529张床位,积极探索以器官系统疾病为特色的医疗服务模式,打造MDT多学科团队,获得国家自然科学基金课题、专利授权,以及东方英才、上海市医苑新星等多项人才培养项目。 凡是过往,皆为序章,乘风远航,再铸华章。复旦大学附属中山医院及上海市老年医学中心将继续秉持“一切为了病人”的中山精神,以严谨的医疗作风、精湛的医疗技术和严格的科学管理,为建设世界一流的创新型、智慧型现代化医院而不懈努力奋斗! 一 招聘岗位
任职基本要求:
① 坚持党的路线、方针、政策,遵纪守法,学风正派,求实创新; ② 有强烈的事业心和奉献精神,具备团队合作能力,工作积极主动,身心健康;
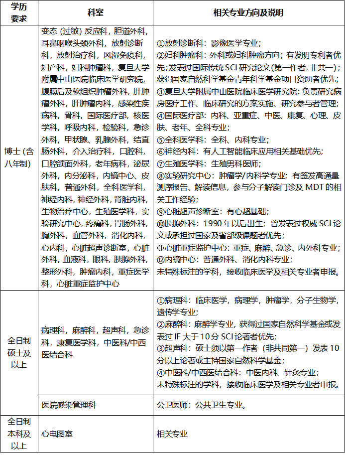
临床医师岗位
取得相应专业住院医师规范化培训合格证书或计划2025年住院医师规范化培训合格出站人员。
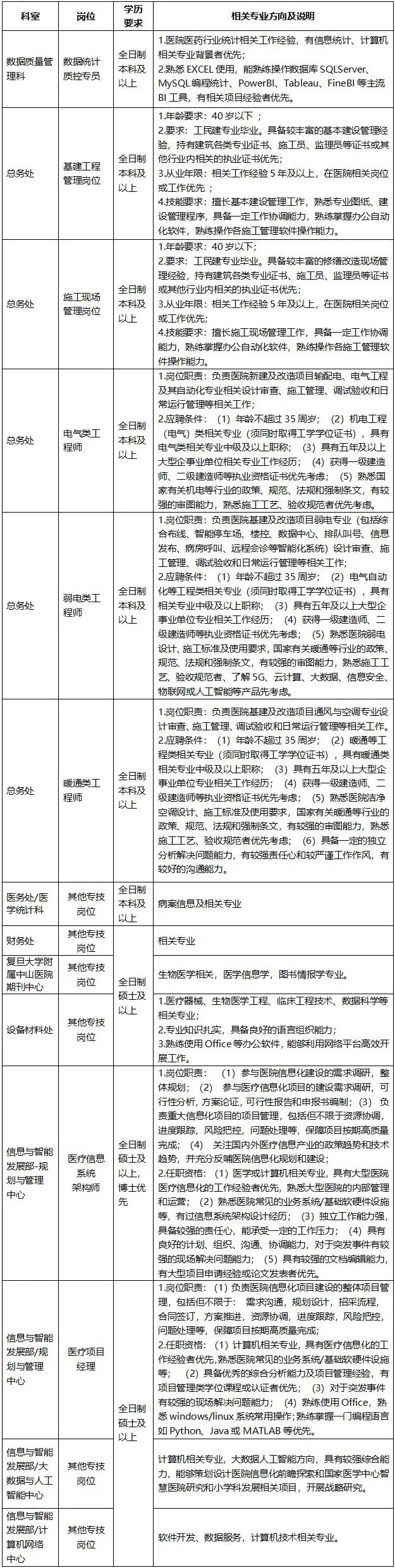
中山医院—招录科室及岗位:
上海市老年医学中心(中山闵行梅陇院区)—招录科室及岗位:
护理岗位 中山医院—招录科室及岗位:
上海市老年医学中心(中山闵行梅陇院区)—招录科室及岗位:
医技岗位
2025年应届毕业生优先,相关专业。
中山医院—招录科室及岗位:
上海市老年医学中心(中山闵行梅陇院区)—招录科室及岗位:
药剂岗位
2025年应届毕业生优先,相关专业。
中山医院—招录科室及岗位:
上海市老年医学中心(中山闵行梅陇院区)—招录科室及岗位:
其他专技和工程岗位
2025年应届毕业生优先,相关专业。
中山医院—招录科室及岗位:
上海市老年医学中心(中山闵行梅陇院区)—招录科室及岗位:
其他岗位
2025年应届毕业生优先,相关专业。
中山医院—招录科室及岗位:
上海市老年医学中心(中山闵行梅陇院区)—招录科室及岗位:
二 报名时间和方式 时间: 2024年12月26日-2025年2月3日17:00 方式: 网络填报及材料上传 https://zp.zs-hospital.sh.cn/ 三 材料上传 必传材料:(仅限PDF格式文件,最大不能超过5M) 1、身份证正反面 2、本人户口簿首页和本人页,或户籍证明 3、加盖公章的本科及以上学历的成绩单 4、最高学历毕业证和学位证、本科毕业证和学位证(已取得的) 5、国家四、六级英语等级证书或成绩单和中国教育考试院网页上的成绩查询截图 6、应聘医师岗位:需提供医师资格证书和执业证书 如有以下材料,也请上传: 1、2025应届毕业生就业推荐表(2025基地出站应聘不需要提供) 2、已取得的上海市住院医师规范化培训合格证或外省市住院医师规范化培训合格证 3、已取得的职称资格证明,如:主治医师、副主任医师资格证等 4、原单位职称聘任文件,如:主治医师、副主任医师聘任表等 5、作为第一作者、通讯作者、项目负责人取得的业绩成果代表作,如:论文、课题、专利等 6、校/院级及以上获奖证书,如:优秀住院医师规范化培训生证书 7、计算机等级证书等 四 面试 面试PowerPoint(PPT)要求: 以中文形式制作(按照中山医院官网-人才招聘-下载及网络填报专区“面试模板”内容进行制作,可补充其他需陈述信息)。 面试形式: 结合PPT,英文汇报3分钟,不得超时。 面试时间、地点: 另行通知。 五 录取 根据考生专业考试成绩和面试情况择优录取。 咨询电话: 021-64041990转697181、697190 联系邮箱: renshichu@zs-hospital.sh.cn


Copyright C 20092014 All Rights Reserved 版权所有 职享云信息技术有限公司 苏ICP备19057497号
地址:上海、南京、南通 EMAIL: